期权的合约要素都有哪些?分别都是什么意思?
合约标的物就是期权合约对应的「核心资产」,好比买房合同里的房子,期权交易围绕它展开,买方有权按约定价格买或卖这个资产。
期货手续费+1分申请QQ:2262807148
合约类型
看涨期权:觉得未来标的物会涨价,花点钱买个「涨价特权」,到期能按低价买入。
看跌期权:觉得未来标的物会跌价,花点钱买个「跌价特权」,到期能按高价卖出。
交易单位规定每次交易期权时,对应的标的物数量标准,比如「1 手」就是一个交易单位,方便统一买卖。
报价单位期权价格的「计价方式」,比如「元 / 吨」,说明价格是按每吨多少钱来算的。
最小变动价位期权价格变动的「最小台阶」,价格只能按这个幅度整数倍波动,不能随便乱变。
涨跌停板幅度期权价格一天内上涨或下跌的「最大限制」,防止价格暴涨暴跌,控制交易风险。
合约月份期权合约到期的「具体月份」,比如 2024 年 9 月到期,这个月就是合约月份。
交易时间可以买卖期权的「具体时间段」,好比商场营业时间,错过就得等下一天。
最后交易日期权合约能交易的「最后一天」,过了这天就不能再买卖了,只能等到期行权或失效。
到期日期权合约「失效的日子」,当天买方必须决定是否行使权利,不然期权就作废了。
行权价格期权合约里约定的「买卖价格」,不管到期时标的物实际价格多少,买方都能按这个价格买或卖。
行权方式
美式期权:到期前任何一天都能行使权利,灵活但容易让卖方压力大。
欧式期权:只能在到期日当天行使权利,规则简单。
交易代码给期权合约的「专属身份证号」,通过代码能快速知道标的物、到期月份、看涨 / 看跌和行权价格。
上市交易所期权合约「挂牌交易的市场」,比如郑州商品交易所、上海期货交易所等。
权利金买方为了获得期权权利,付给卖方的「费用」,相当于买保险的保费,交了就不能退。
保证金卖方为了保证履行义务,交给交易所的「押金」,如果违约,押金可能会被扣除赔偿买方。
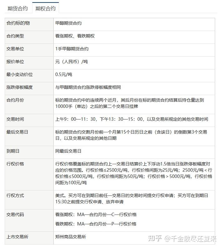
甲醇期权合约要素

- 合约标的物
甲醇期货合约甲醇期权的「核心资产」是甲醇期货。比如你买了甲醇看涨期权,到期行权时,就是按约定价格买入甲醇期货合约,而不是直接买甲醇现货。 - 合约类型
看涨期权:如果预计甲醇期货价格会涨,花权利金买看涨期权,到期能按低价买入甲醇期货,再高价卖出获利。看跌期权:如果预计甲醇期货价格会跌,花权利金买看跌期权,到期能按高价卖出甲醇期货,再低价买回获利。 - 交易单位
1 手甲醇期货合约每买卖 1 份甲醇期权,对应的是 1 手甲醇期货(通常 1 手 = 50 吨甲醇),交易时按「手」为单位下单。 - 报价单位
元(人民币)/ 吨甲醇期权价格按每吨多少钱报价,比如报价「200 元 / 吨」,表示 1 手期权对应 50 吨甲醇,总权利金是 200×50=10000 元。 - 最小变动价位
0.5 元 / 吨价格变动必须是 0.5 元的整数倍,比如从 200 元 / 吨只能跳到 200.5 元 / 吨、201 元 / 吨,不能出现 200.3 元 / 吨。 - 涨跌停板幅度
与甲醇期货合约相同如果某天甲醇期货涨跌停板是 ±5%,甲醇期权当天价格最多涨 5% 或跌 5%,防止极端波动。 - 合约月份
标的期货连续两个近月 + 后续达标月份比如当前甲醇期货主力月是 9 月和 10 月,期权先挂牌这两个月份;当 11 月期货结算后持仓量超过 1 万手(单边),11 月期权会在第二个交易日挂牌。 - 交易时间
上午 9:00-11:30,下午 13:30-15:00 + 交易所规定时间只能在这个时段买卖甲醇期权,晚上不交易(除非交易所增加夜盘)。 - 最后交易日
标的期货交割月前一个月 15 号前的倒数第 3 个交易日比如甲醇期货 12 月交割,对应的期权最后交易日是 11 月 15 日之前(含 15 日)的倒数第 3 个交易日(假设 11 月 15 日是周一,倒数第 3 个交易日就是 11 月 13 日)。 - 到期日
同最后交易日最后交易日收盘后,期权到期,买方必须在当天 15:30 前决定是否行权,不然期权作废。 - 行权价格
覆盖期货结算价 ±1.5 倍涨跌停板,分档间距
假设甲醇期货上一交易日结算价 2000 元 / 吨,涨跌停板 5%,1.5 倍就是 7.5%,行权价范围 2000×(1-7.5%)=1850 元 / 吨到 2000×(1+7.5%)=2150 元 / 吨。
行权价≤2500 元 / 吨,间距 25 元 / 吨(如 1850、1875、1900…);2500-5000 元间距 50 元,超过 5000 元间距 100 元。 - 行权方式
美式期权(到期前任意交易日可行权)比如持有 9 月甲醇看涨期权,8 月 30 日觉得价格涨到位了,当天就能行权,按行权价买入期货合约,马上在市场卖出获利,不用等到 9 月到期日。 - 交易代码
看涨期权:MA2409C2200
MA:甲醇标的物代码
2409:2024 年 9 月合约月份
C:看涨期权(P 是看跌)
2200:行权价格 2200 元 / 吨 - 上市交易所
郑州商品交易所甲醇期权在郑商所挂牌交易,所有规则按郑商所规定执行。 - 权利金
买方支付给卖方的费用(例:50 元 / 吨)假设买入 1 手甲醇看涨期权,权利金 50 元 / 吨,总费用 50×50 吨 = 2500 元,不管是否行权,这 2500 元归卖方,不退还。 - 保证金
卖方需缴纳的押金(交易所动态计算)比如卖方卖出 1 手甲醇看跌期权,交易所会根据甲醇期货价格、行权价、波动率等计算保证金,假设为 10000 元,卖方账户必须有足够资金,否则会被强行平仓。